关键词:污水处理运营 污水处理外包 工业污水处理 污水处理第三方运行 工业废水处理 生活污水处理
联系我们
地址:武汉市汉阳区江城大道358号欣隆壹号公馆5A座7层
邮编:430050
电话:027-84621770
E-mail:glhb@glhbgs.com
行业动态
您现在的位置是:行业动态
7月1日起实施新国标!
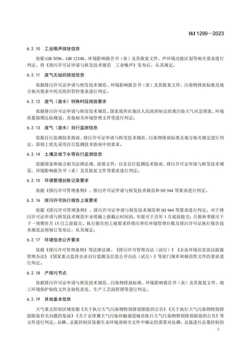
“中环网:为完善排污许可技术支撑体系,指导排污许可证质量核查工作,生态环境部近日发布了国家生态环境标准《排污许可证质量核查技术规范》。本标准规定了开展排污许可证质量核查的方式与要求、核查准备工作及主要核查内容。本标准附录A~附录C 为资料性附录。本标准为首次发布。该标准自2023年7月1日起实施。”
关于发布国家生态环境标准
《排污许可证质量核查技术规范》的公告
为贯彻《中华人民共和国环境保护法》《中华人民共和国大气污染防治法》《中华人民共和国水污染防治法》《中华人民共和国土壤污染防治法》《中华人民共和国固体废物污染环境防治法》《中华人民共和国噪声污染防治法》《中华人民共和国海洋环境保护法》《中华人民共和国长江保护法》《排污许可管理条例》等法律法规,完善排污许可技术支撑体系,指导排污许可证质量核查工作,现批准《排污许可证质量核查技术规范》为国家生态环境标准,并予发布。
标准名称、编号如下:《排污许可证质量核查技术规范》(HJ1299-2023)。该标准自2023年7月1日起实施。
标准内容可在生态环境部网站(http://www.mee.gov.cn)查询。
生态环境部
2023年6月7日
抄送:生态环境部环境工程评估中心,
中国环境科学研究院(生态环境部环境标准研究所)。
生态环境部办公厅2023年6月8日印发
.jpg)
.jpg)
.jpg)
.jpg)
.jpg)
.jpg)
.jpg)
.jpg)
.jpg)
.jpg)
.jpg)
.jpg)
.jpg)
.jpg)
.jpg)
.jpg)
.jpg)



